Guide to YKHC Medical Practices
Guide to YKHC Medical Practices
Search
Log in
↓
Personal tools
Log in
Navigation menu
INTRODUCTION
Wiki Orientation
People, Place, and Culture
Bethel A to Z
Medical Practice Introduction
Job Descriptions
NEW HIRE ORIENTATION
Before Starting Work
Living in Bethel
Benefits
YKHC Provider Orientation
GENERAL INFORMATION
Meetings
Tiger Connect (YK paging system)
Electronic Health Records(EHR)
Systems Access
Continuing Medical Education (CME)
EMERGENCY SERVICES
Emergency Department
Emergency Department Guidelines
Medevacs and Transport
Emergency RMT Scenarios
Emergency Medications in the Village
Code Blue & Rapid Response
Sexual Abuse Response Team (SART)
PRIMARY CARE SERVICES
Audiology
Dental
Optometry
Outpatient Primary Care
Pharmacy
Physical Therapy
Women’s Health
HOSPITAL SERVICES
Anesthesia
Hospitalist
OB & Newborn
Pediatrics
Surgery Department
VILLAGE HEALTH
Community Health Aide Program
Sub-Regional Clinics (SRCs)
Village Trips
TELEHEALTH SERVICES
Radio Medical Traffic (RMT)
Telemedicine
Video Teleconference (VTC)
SPECIALTY CARE SERVICES
Behavioral Health
Infusion Clinic
Consults and Sub-Specialty Services
Specialty Referrals
STAR Clinic
Long Term Care (YK Elders Home)
DIAGNOSTIC SERVICES
Imaging Services
Laboratory Services
Respiratory/Cardiopulmonary Services
RESIDENTS
Residents
CLINICAL RESOURCES
Guidelines and Protocols
Common/Unique Medical Diagnoses
Formularies
Antibiogram
Antibiotic Stewardship
Forms
Maps
Policies — Clinical
Policies — Medical Staff
Presentations and Articles
Travel
SUPPORT SERVICES
Case Management
Community Relations/Translation
Diabetes
Dietary
Endoscopy Lab
Family Infant Toddler (FIT)
Immunizations/Well Child
Infection Control / Employee Health
McCann Treatment Center
Morgue
Office of Environmental Health & Engineering (OEHE)
Prematernal Home
Qavartarvik Hostel
Social Services
Technology
Tobacco Cessation
Women Infant Children (WIC)
Wound Care
Community Resources
Navigation
Recent changes
Random page
Help
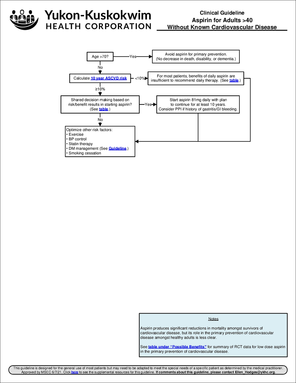
Aspirin
From Guide to YKHC Medical Practices
category:YKHC Guidelines